本篇文章探讨的三个问题:
- 为什么外院记录如此重要又难获取?
- 如何规范收集外院记录?
- 实战中,如何应对收集外院记录中的常见挑战?

CRC小张正焦急地查找着一位试验参与者两周前在另一家医院的住院记录。这份数据对评估试验安全性至关重要,却因试验参与者遗忘、外院流程复杂等原因,迟迟难以获取。
小张的困境,是临床试验日常管理中的一个缩影。试验参与者在其他医疗机构的就诊记录(即“外院记录”)的收集,因其来源分散、获取不易,常常成为数据质量管理的难点。
今天,我们以小张的经历为线索,系统梳理如何在严格遵守GCP、优先保障受试者权益的前提下,高效、规范地完成这项工作。
PART 01
核心挑战:为什么外院记录如此重要又难获取?
试验参与者在试验期间,可能因不良事件(AE/SAE)就诊、合并疾病治疗、方案要求的特定检查等原因,在其他医疗机构产生就诊记录。这些记录是评估药物安全性和有效性的关键源数据。然而,收集过程常面临四大挑战:
- 试验参与者依从性不足:可能忘记、觉得麻烦或出于隐私顾虑。
- 医疗机构配合度低:外院可能因流程复杂、隐私保护等原因拒绝提供。
- 记录不完整:试验参与者可能只保留了发票,缺失关键病历。
- 时间滞后性:获取过程漫长,影响SAE报告和随访的及时性。
小张遇到的情况,正是以上挑战的集中体现。
那么,该如何在破局的同时,坚守伦理底线?
PART 02
破局之道:一张流程图看懂规范收集全流程
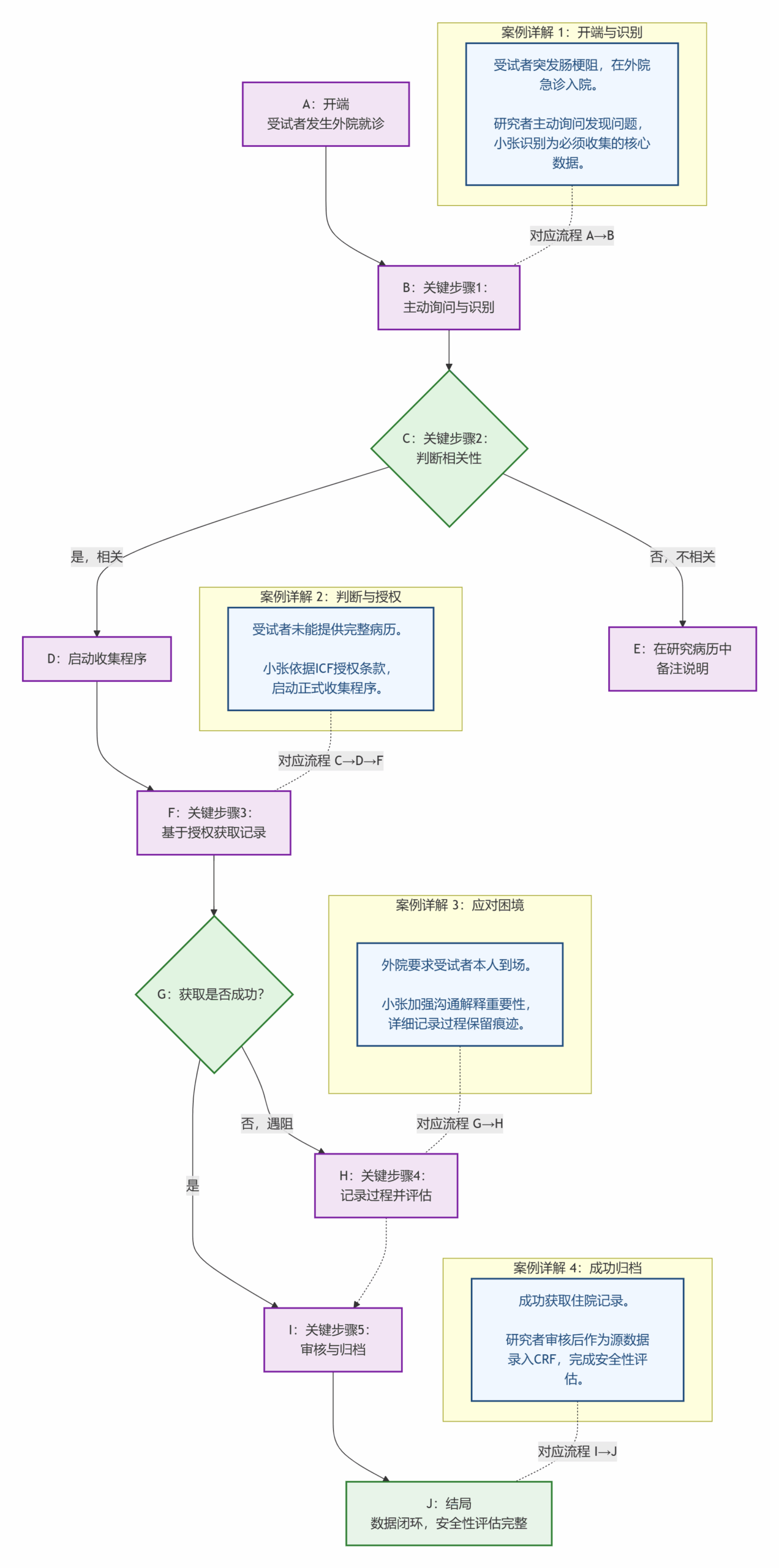
我们将在下图中,跟随小张的脚步,一步步拆解如何化解这场“数据危机”。

PART 03
核心原则:确保数据收集的合规性与可溯源性
以上流程图展示了清晰的工作流,而确保流程本身合法合规,是这一切的前提。从“结果正义”到“程序正义”,必须坚守以下原则:
1.知情同意书(ICF)授权:
这不仅是法律程序,更是保障受试者自主权和知情权的核心体现。ICF中应明确包含为试验目的调取其在外院的医疗记录的条款。
2.研究者主动询问与告知:
在每次访视时,研究者都应仔细询问试验参与者:“上次访视以来,您是否在其他医院看过病或用过药?”并反复强调提供这些信息的重要性。
3.试验参与者自行提供:
请试验参与者提供外院的病历复印件、检查报告单等。这是最常见的方式。
4.研究者协助调取:
- 若试验参与者同意,研究者可凭试验参与者签署的授权书和知情同意书副本,联系外院的病案室或主治医师,正式调取病历副本。
- 在一些信息化建设较好且有明确地方性法规或政策支持的地区(如广州),医院系统已对接区域健康信息平台,研究者经授权后可通过院内系统直接查询试验参与者在区域内其他联网医院的就诊记录。此方法的应用受地域政策限制,并非普遍适用。
5.全程记录与溯源:
无论成功与否,所有尝试获取外院记录的努力(如电话、传真、邮件沟通)都应形成书面记录并存档。
如果竭尽所能仍无法获取某份关键外院记录,必须详细书面记录无法获取的原因、已尝试的努力(时间、对象、方式),并由主要研究者签字确认,将该说明文件归入试验参与者文件夹,以备稽查。这份“过程痕迹”是证明程序合规性的关键证据。
PART 04
实战策略:应对常见挑战的解决方案
掌握了核心原则,研究团队在实战中还需灵活运用策略,以化解具体挑战:
强化沟通与教育:在知情同意过程中和每次访视时,向试验参与者及其家属清晰、反复地解释提供完整医疗信息对保障其自身安全和试验科学性的重要性,提高其依从性。
优化知情同意书条款:确保ICF中关于信息调取的授权条款明确、具体、无歧义,并提前准备好符合外院要求的授权文件模板,以备不时之需。
建立标准化操作流程(SOP):科室或机构层面应制定详细的《外院记录收集与管理SOP》,明确研究团队各角色的职责与流程,做到有章可循。
利用信息化工具:
- 鼓励试验参与者通过患者门户App自主上传外院的检查报告、病历照片等。
- 积极推动和利用区域医疗信息共享平台,提高数据获取效率。
- 探索使用具备OCR识别和智能结构化功能的数据采集系统,降低人工录入误差与成本。
加强团队培训:定期通过案例分享和测试,提升团队对外院数据重要性的认识和处理能力。
PART 05
总结
收集外院记录,考验的是研究团队的耐心、沟通能力和流程管理能力。其核心在于:
- 前期:获得充分授权(ICF)。
- 中期:保持持续沟通与追问,并充分利用一切合规的技术与行政手段。
- 后期:无论成功与否,保留完整的过程记录。
回到小张的故事,她解决问题的过程,正是对这一标准化流程的最佳实践。将这项工作做实做细,方能筑牢临床试验数据质量与试验参与者安全的基石。
PART 06
参考文献
1.国家药品监督管理局. 《药物临床试验质量管理规范》. 2020年.
2.国家卫生健康委员会. 《涉及人的生命科学和医学研究伦理审查办法》. 2023年.
3.国际人用药品注册技术协调会(ICH). 《E6(R3): 临床试验质量管理规范(GCP)》.2025年
4.广东省药学会. 《药物临床试验源数据管理·广东共识》. 2021年.
5.中山大学肿瘤防治中心. 《查询临床试验试验参与者在广州市医院就诊记录的工作指引》. 2022年.
【免责声明】本文旨在分享临床试验操作的经验与理解,内容仅供参考,不构成任何标准或法律建议。临床试验活动必须严格遵循GCP、研究方案以及各机构批准的SOP。文中提及的任何地方性做法,请务必以当地法规和机构规定为准。
编辑:李晓宇
审核:陈亚红
校对排版:周安楠


